|
vdr-plugin-softhddevice-drm-gles 1.4.0
|
#include <threads.h>

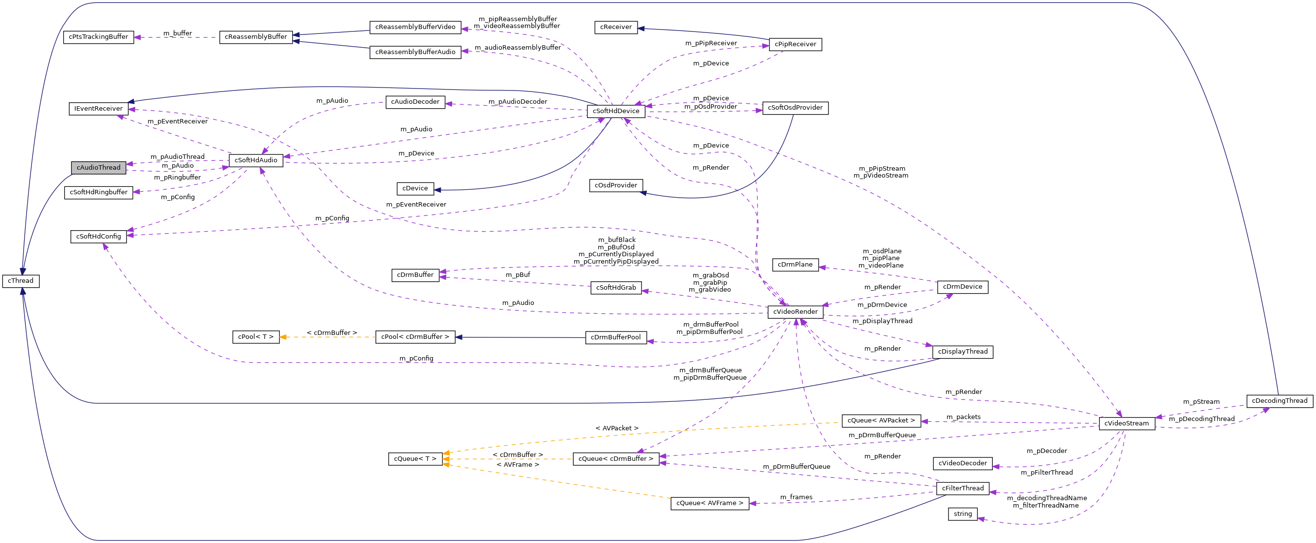
Public Member Functions | |
| cAudioThread (cSoftHdAudio *) | |
| virtual | ~cAudioThread (void) |
| void | Stop (void) |
Protected Member Functions | |
| virtual void | Action (void) |
Private Attributes | |
| cSoftHdAudio * | m_pAudio |
| cAudioThread::cAudioThread | ( | cSoftHdAudio * | audio | ) |
Definition at line 131 of file threads.cpp.
References m_pAudio.
|
virtual |
Definition at line 137 of file threads.cpp.
|
protectedvirtual |
Definition at line 141 of file threads.cpp.
References cSoftHdAudio::CyclicCall(), LOGDEBUG, m_pAudio, and cSoftHdAudio::ProcessEvents().
| void cAudioThread::Stop | ( | void | ) |
Definition at line 153 of file threads.cpp.
References LOGDEBUG.
Referenced by cSoftHdAudio::AlsaSetup(), and cSoftHdAudio::Exit().
|
private |
Definition at line 90 of file threads.h.
Referenced by Action(), and cAudioThread().