|
vdr-plugin-softhddevice-drm-gles 1.4.0
|
#include <openglosd.h>

Public Member Functions | |
| cOglOsd (int Left, int Top, uint Level, std::shared_ptr< cOglThread > oglThread, cSoftHdDevice *device) | |
| virtual | ~cOglOsd () |
| virtual eOsdError | SetAreas (const tArea *Areas, int NumAreas) |
| virtual cPixmap * | CreatePixmap (int Layer, const cRect &ViewPort, const cRect &DrawPort=cRect::Null) |
| virtual void | DestroyPixmap (cPixmap *Pixmap) |
| virtual void | Flush (void) |
| virtual const cSize & | MaxPixmapSize (void) const |
| virtual void | DrawScaledBitmap (int x, int y, const cBitmap &Bitmap, double FactorX, double FactorY, bool AntiAlias=false) |
Static Public Attributes | |
| static cOglOutputFb * | oFb = NULL |
Private Attributes | |
| cOglFb * | bFb |
| std::shared_ptr< cOglThread > | oglThread |
| cVector< cOglPixmap * > | oglPixmaps |
| bool | isSubtitleOsd |
| cSize | maxPixmapSize |
| cRect * | dirtyViewport |
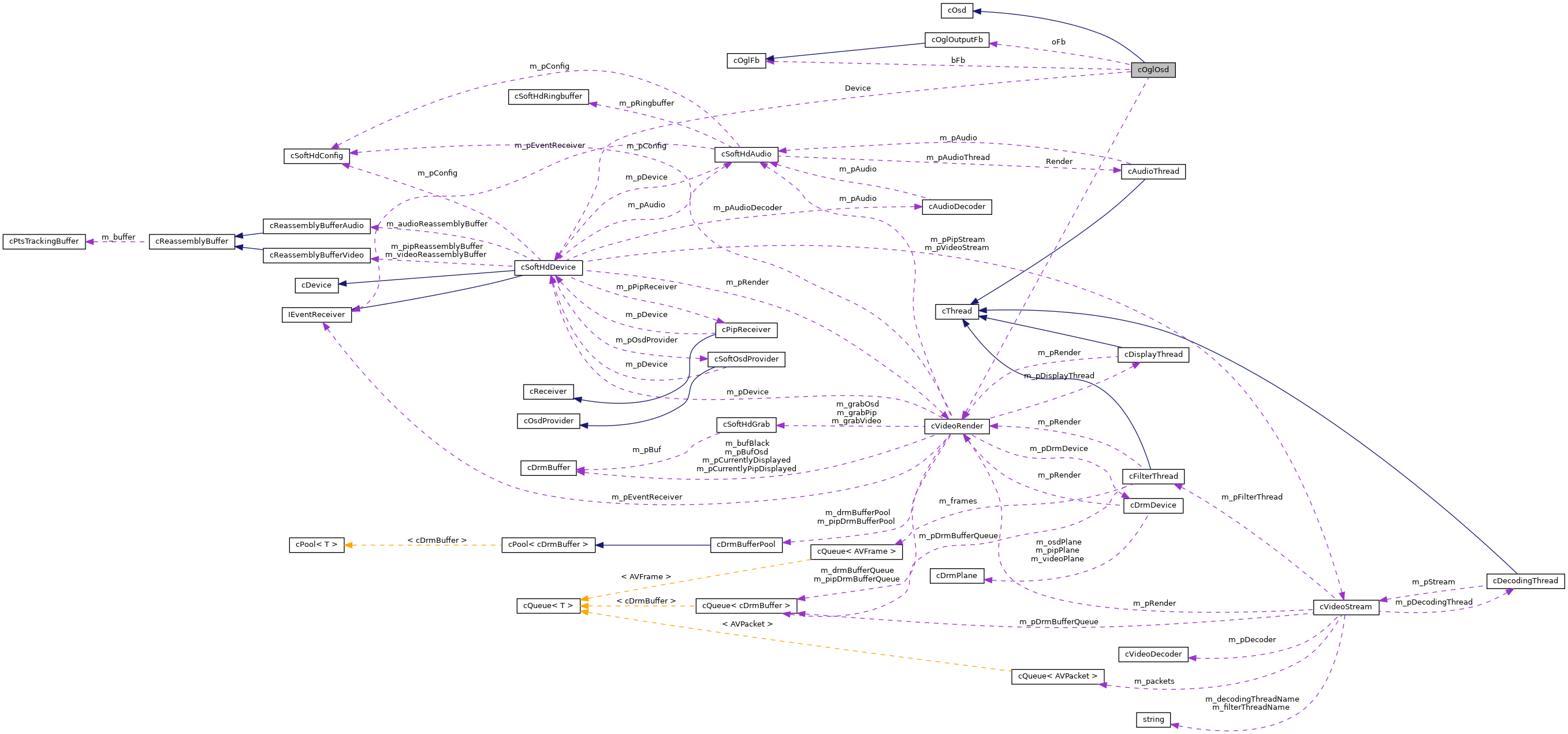
| cSoftHdDevice * | Device |
| cVideoRender * | Render |
Definition at line 637 of file openglosd.h.
| cOglOsd::cOglOsd | ( | int | Left, |
| int | Top, | ||
| uint | Level, | ||
| std::shared_ptr< cOglThread > | oglThread, | ||
| cSoftHdDevice * | device | ||
| ) |
Definition at line 2729 of file openglosd.cpp.
References bFb, Device, dirtyViewport, cSoftHdDevice::GetOsdSize(), isSubtitleOsd, L_OSD, LOGDEBUG2, maxPixmapSize, oFb, oglThread, Render, and cSoftHdDevice::Render().
|
virtual |
Definition at line 2754 of file openglosd.cpp.
References bFb, Device, dirtyViewport, L_OSD, LOGDEBUG2, oFb, oglThread, and Render.
|
virtual |
Definition at line 2795 of file openglosd.cpp.
References oglPixmaps, and oglThread.
|
virtual |
Definition at line 2815 of file openglosd.cpp.
References isSubtitleOsd, oglPixmaps, and oglThread.
Referenced by SetAreas().
|
virtual |
Definition at line 2905 of file openglosd.cpp.
References isSubtitleOsd, and oglPixmaps.
|
virtual |
Definition at line 2836 of file openglosd.cpp.
References bFb, Device, dirtyViewport, isSubtitleOsd, L_OSD, LOGDEBUG2, oFb, oglPixmaps, oglThread, and Render.
|
virtual |
Definition at line 2769 of file openglosd.cpp.
References maxPixmapSize.
|
virtual |
Definition at line 2773 of file openglosd.cpp.
References bFb, DestroyPixmap(), isSubtitleOsd, oglPixmaps, and oglThread.
|
private |
Definition at line 639 of file openglosd.h.
Referenced by cOglOsd(), Flush(), SetAreas(), and ~cOglOsd().
|
private |
Definition at line 645 of file openglosd.h.
Referenced by cOglOsd(), Flush(), and ~cOglOsd().
|
private |
Definition at line 644 of file openglosd.h.
Referenced by cOglOsd(), Flush(), and ~cOglOsd().
|
private |
Definition at line 642 of file openglosd.h.
Referenced by cOglOsd(), DestroyPixmap(), DrawScaledBitmap(), Flush(), and SetAreas().
|
private |
Definition at line 643 of file openglosd.h.
Referenced by cOglOsd(), and MaxPixmapSize().
|
static |
Definition at line 657 of file openglosd.h.
Referenced by cOglThread::Cleanup(), cOglOsd(), Flush(), and ~cOglOsd().
|
private |
Definition at line 641 of file openglosd.h.
Referenced by CreatePixmap(), DestroyPixmap(), DrawScaledBitmap(), Flush(), and SetAreas().
|
private |
Definition at line 640 of file openglosd.h.
Referenced by cOglOsd(), CreatePixmap(), DestroyPixmap(), Flush(), SetAreas(), and ~cOglOsd().
|
private |
Definition at line 646 of file openglosd.h.
Referenced by cOglOsd(), Flush(), and ~cOglOsd().