|
vdr-plugin-softhddevice-drm-gles 1.4.0
|
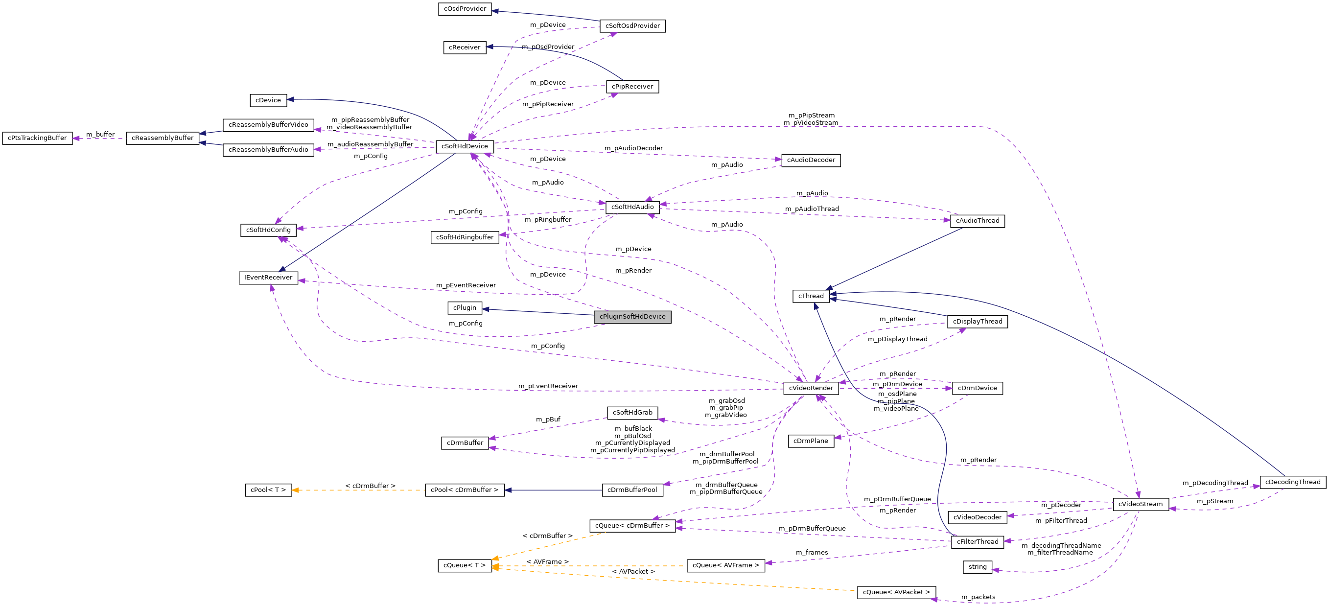
cPluginSoftHdDevice - SoftHdDevice plugin class More...
#include <softhddevice-drm-gles.h>

Public Member Functions | |
| cPluginSoftHdDevice (void) | |
| cPluginSoftHdDevice constructor More... | |
| virtual | ~cPluginSoftHdDevice (void) |
| cPluginSoftHdDevice destructor More... | |
| virtual const char * | Version (void) |
| Return plugin version number. More... | |
| virtual const char * | Description (void) |
| Return plugin short description. More... | |
| virtual const char * | CommandLineHelp (void) |
| Return a string that describes all known command line options. More... | |
| virtual bool | ProcessArgs (int, char *[]) |
| Process the command line arguments. More... | |
| virtual bool | Initialize (void) |
| Initializes the DVB devices. More... | |
| virtual bool | Start (void) |
| Start any background activities the plugin shall perform. More... | |
| virtual void | Stop (void) |
| Shutdown plugin. More... | |
| virtual const char * | MainMenuEntry (void) |
| Create main menu entry. More... | |
| virtual cOsdObject * | MainMenuAction (void) |
| Perform the action when selected from the main VDR menu. More... | |
| virtual cMenuSetupPage * | SetupMenu (void) |
| Return our setup menu. More... | |
| virtual bool | SetupParse (const char *, const char *) |
| Parse setup parameters. More... | |
| virtual bool | Service (const char *, void *=NULL) |
| Receive requests or messages. More... | |
| virtual const char ** | SVDRPHelpPages (void) |
| Return SVDRP commands help pages. More... | |
| virtual cString | SVDRPCommand (const char *, const char *, int &) |
| Handle SVDRP commands. More... | |
Private Attributes | |
| cSoftHdDevice * | m_pDevice |
| pointer to cSoftHdDevice object More... | |
| cSoftHdConfig * | m_pConfig |
| pointer to cSoftHdConfig object More... | |
cPluginSoftHdDevice - SoftHdDevice plugin class
Definition at line 43 of file softhddevice-drm-gles.h.
| cPluginSoftHdDevice::cPluginSoftHdDevice | ( | void | ) |
cPluginSoftHdDevice constructor
Initialize any member variables here.
We only create the config and the device itself, because Plugin->SetupParse is done next and that one needs config to be available. SetupParse must not access any other objects!
Definition at line 89 of file softhddevice-drm-gles.cpp.
|
virtual |
cPluginSoftHdDevice destructor
Clean up after yourself!
Definition at line 100 of file softhddevice-drm-gles.cpp.
References m_pConfig.
|
virtual |
Return a string that describes all known command line options.
Definition at line 130 of file softhddevice-drm-gles.cpp.
References cSoftHdDevice::CommandLineHelp(), and m_pDevice.
|
virtual |
Return plugin short description.
Definition at line 120 of file softhddevice-drm-gles.cpp.
References DESCRIPTION.
|
virtual |
Initializes the DVB devices.
Must be called before accessing any DVB functions
Definition at line 152 of file softhddevice-drm-gles.cpp.
|
virtual |
Perform the action when selected from the main VDR menu.
Definition at line 194 of file softhddevice-drm-gles.cpp.
References m_pDevice.
|
virtual |
Create main menu entry.
Definition at line 184 of file softhddevice-drm-gles.cpp.
References cSoftHdConfig::ConfigHideMainMenuEntry, m_pConfig, and MAINMENUENTRY.
|
virtual |
Process the command line arguments.
Definition at line 138 of file softhddevice-drm-gles.cpp.
References m_pDevice, and cSoftHdDevice::ProcessArgs().
|
virtual |
Receive requests or messages.
| id | unique identification string that identifies the service protocol |
| data | custom data structure |
Definition at line 235 of file softhddevice-drm-gles.cpp.
|
virtual |
Return our setup menu.
Definition at line 204 of file softhddevice-drm-gles.cpp.
References m_pDevice.
|
virtual |
Parse setup parameters.
| name | paramter name (case sensetive) |
| value | value as string |
Definition at line 223 of file softhddevice-drm-gles.cpp.
References m_pConfig, and cSoftHdConfig::SetupParse().
|
virtual |
Start any background activities the plugin shall perform.
Definition at line 162 of file softhddevice-drm-gles.cpp.
References m_pDevice, and cSoftHdDevice::Start().
|
virtual |
Shutdown plugin.
Stop any background activities the plugin is performing
Definition at line 174 of file softhddevice-drm-gles.cpp.
References m_pDevice, and cSoftHdDevice::Stop().
|
virtual |
Handle SVDRP commands.
| command | SVDRP command |
| option | all command arguments |
| reply_code | reply code |
Definition at line 286 of file softhddevice-drm-gles.cpp.
References cSoftHdDevice::Attach(), cSoftHdDevice::Detach(), cSoftHdDevice::IsDetached(), L_MEDIA, LOGDEBUG, LOGDEBUG2, m_pDevice, cSoftHdDevice::PipChannelChange(), cSoftHdDevice::PipChannelSwap(), cSoftHdDevice::PipDisable(), cSoftHdDevice::PipEnable(), cSoftHdDevice::PipIsEnabled(), and cSoftHdDevice::PipSwapPosition().
|
virtual |
Return SVDRP commands help pages.
return a pointer to a list of help strings for all of the plugin's SVDRP commands.
Definition at line 274 of file softhddevice-drm-gles.cpp.
References SVDRPHelpText.
|
virtual |
Return plugin version number.
Definition at line 110 of file softhddevice-drm-gles.cpp.
References VERSION.
|
private |
pointer to cSoftHdConfig object
Definition at line 64 of file softhddevice-drm-gles.h.
Referenced by cPluginSoftHdDevice(), MainMenuEntry(), SetupParse(), and ~cPluginSoftHdDevice().
|
private |
pointer to cSoftHdDevice object
Definition at line 63 of file softhddevice-drm-gles.h.
Referenced by CommandLineHelp(), cPluginSoftHdDevice(), MainMenuAction(), ProcessArgs(), SetupMenu(), Start(), Stop(), and SVDRPCommand().