|
vdr-plugin-softhddevice-drm-gles 1.4.0
|
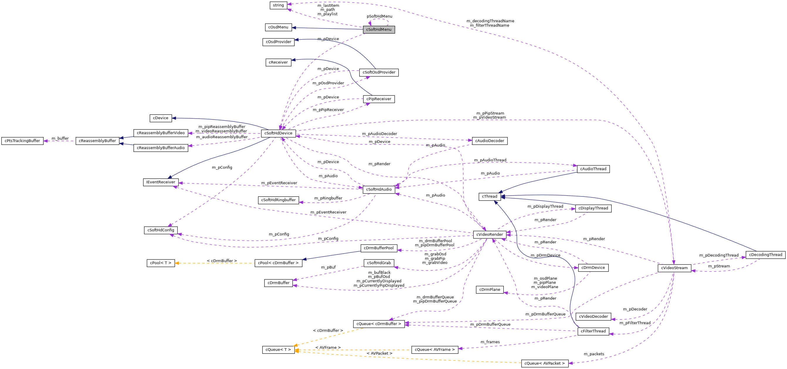
#include <softhdmenu.h>

Public Member Functions | |
| cSoftHdMenu (const char *, cSoftHdDevice *, int=0, int=0, int=0, int=0, int=0) | |
| Softhddevice menu constructor. More... | |
| virtual | ~cSoftHdMenu () |
| Softhddevice menu destructor. More... | |
| void | PlayListMenu (void) |
| Create playlist menu. More... | |
| virtual eOSState | ProcessKey (eKeys) |
| Handle key event. More... | |
Static Public Member Functions | |
| static cSoftHdMenu * | Menu () |
Static Public Attributes | |
| static cSoftHdMenu * | pSoftHdMenu = NULL |
Private Member Functions | |
| void | HandleHotKey (int) |
| Handle a key code which was compose by hotkey handling in ProcessKey() More... | |
| void | MainMenu (void) |
| Create main menu. More... | |
| void | SelectPL (void) |
| Create select playlist menu. More... | |
| void | FindFile (string, FILE *) |
| Create sub menu find file or make a play list. More... | |
| void | MakePlayList (const char *, const char *) |
| Make a play list. More... | |
| int | TestMedia (const char *) |
| Test if it's a media file. More... | |
| void | PlayMedia (const char *) |
| Play media file. More... | |
Private Attributes | |
| cSoftHdDevice * | m_pDevice |
| HotkeyState | m_hotkeyState |
| string | m_path |
| string | m_lastItem |
| string | m_playlist |
Definition at line 35 of file softhdmenu.h.
| cSoftHdMenu::cSoftHdMenu | ( | const char * | title, |
| cSoftHdDevice * | device, | ||
| int | c0 = 0, |
||
| int | c1 = 0, |
||
| int | c2 = 0, |
||
| int | c3 = 0, |
||
| int | c4 = 0 |
||
| ) |
Softhddevice menu constructor.
Definition at line 59 of file softhdmenu.cpp.
References cSoftHdControl::Control(), Initial, L_MEDIA, LOGDEBUG2, m_hotkeyState, m_pDevice, m_playlist, MainMenu(), PlayListMenu(), and pSoftHdMenu.
|
virtual |
|
private |
Create sub menu find file or make a play list.
| SearchPath | path to start search mediafile |
| playlist | if there is a play list write to play list else make a new menu |
Definition at line 369 of file softhdmenu.cpp.
References FindFile(), LOGERROR, m_lastItem, m_playlist, and TestMedia().
Referenced by FindFile(), MakePlayList(), and ProcessKey().
|
private |
Handle a key code which was compose by hotkey handling in ProcessKey()
Definition at line 145 of file softhdmenu.cpp.
References code, m_pDevice, cSoftHdDevice::PipChannelChange(), PIPCHANNELDOWN, cSoftHdDevice::PipChannelSwap(), PIPCHANNELSWAP, PIPCHANNELUP, PIPPOSITIONSWAP, cSoftHdDevice::PipSwapPosition(), cSoftHdDevice::PipToggle(), and PIPTOGGLEONOFF.
Referenced by ProcessKey().
|
private |
Create main menu.
Definition at line 107 of file softhdmenu.cpp.
References SeparatorName(), and SeparatorSpace().
Referenced by cSoftHdMenu().
|
private |
Make a play list.
| Target | path to start search mediafiles |
| mode | open file mode |
Definition at line 436 of file softhdmenu.cpp.
References FindFile(), m_path, m_playlist, and TestMedia().
Referenced by ProcessKey().
|
inlinestatic |
Definition at line 41 of file softhdmenu.h.
References pSoftHdMenu.
Referenced by cSoftHdPlayer::Action().
| void cSoftHdMenu::PlayListMenu | ( | void | ) |
Create playlist menu.
Definition at line 319 of file softhdmenu.cpp.
References cSoftHdControl::Control(), cSoftHdPlayer::CurrentEntry, PLEntry::File, cSoftHdPlayer::FirstEntry, PLEntry::Folder, PLEntry::NextEntry, cSoftHdControl::Player(), and PLEntry::SubFolder.
Referenced by cSoftHdPlayer::Action(), cSoftHdMenu(), and ProcessKey().
|
private |
Play media file.
| name | file name |
Definition at line 461 of file softhdmenu.cpp.
References cSoftHdControl::Control(), LOGERROR, m_path, and m_pDevice.
Referenced by ProcessKey().
|
virtual |
Handle key event.
| key | key event |
Definition at line 172 of file softhdmenu.cpp.
References Blue, cSoftHdControl::Control(), FindFile(), HandleHotKey(), Initial, cSoftHdPlayer::Jump, m_hotkeyState, m_lastItem, m_path, m_pDevice, m_playlist, MakePlayList(), cSoftHdDevice::PipChannelChange(), cSoftHdDevice::PipChannelSwap(), PIPKEYBASE, cSoftHdDevice::PipSwapPosition(), cSoftHdDevice::PipToggle(), cSoftHdControl::Player(), PlayListMenu(), PlayMedia(), cSoftHdPlayer::Random, SelectPL(), cSoftHdPlayer::SetEntry(), cSoftHdPlayer::StopPlay, and TestMedia().
|
private |
Create select playlist menu.
Definition at line 343 of file softhdmenu.cpp.
References LOGERROR.
Referenced by ProcessKey().
|
private |
Test if it's a media file.
| name | file name |
Definition at line 477 of file softhdmenu.cpp.
Referenced by FindFile(), MakePlayList(), and ProcessKey().
|
private |
Definition at line 50 of file softhdmenu.h.
Referenced by cSoftHdMenu(), and ProcessKey().
|
private |
Definition at line 61 of file softhdmenu.h.
Referenced by FindFile(), and ProcessKey().
|
private |
Definition at line 60 of file softhdmenu.h.
Referenced by MakePlayList(), PlayMedia(), and ProcessKey().
|
private |
Definition at line 48 of file softhdmenu.h.
Referenced by cSoftHdMenu(), HandleHotKey(), PlayMedia(), and ProcessKey().
|
private |
Definition at line 62 of file softhdmenu.h.
Referenced by cSoftHdMenu(), FindFile(), MakePlayList(), and ProcessKey().
|
static |
Definition at line 40 of file softhdmenu.h.
Referenced by cSoftHdMenu(), Menu(), and ~cSoftHdMenu().